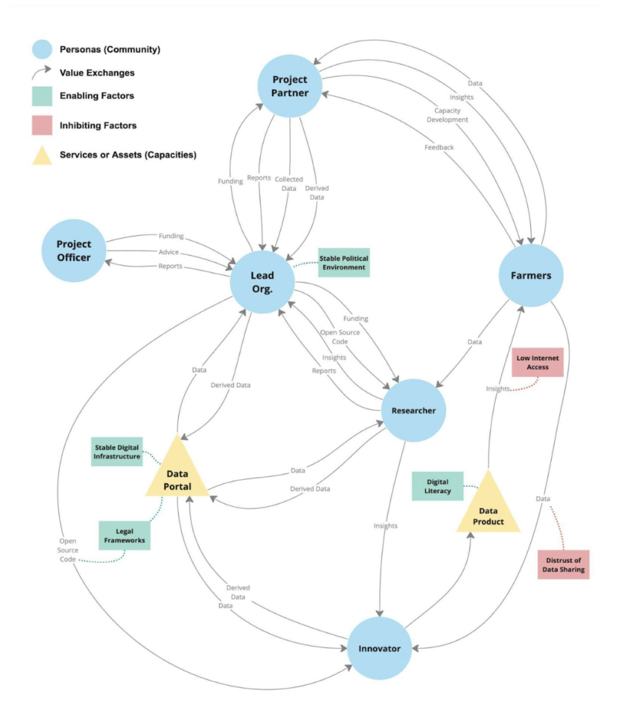
2.3 Data ecosystem mapping

Developing a visual representation of the data landscape, illustrating how data flows, how different entities interact with data, and the relationships between various data-related elements

Why should I do this?

To help you understand the dynamics of the entire data ecosystem within which your investment operates.

 

 

 

1) If you are a Program Officer (PO), you may want to share this page directly with your grantee, so they can act on it.

 

2) You can use the workbook (and supporting factsheet) for Step 2 here. We recommend using the same document throughout this step, so you have a single document that captures all your workings.

 

3) Putting together the ecosystem map requires inputs from previous activities. Make sure you have completed Steps 2.1 and 2.2 to make it easier for you.

4) Refer to the investment type examples to help you complete your map.

 

 

5) Refer to the links for additional examples of ecosystem maps:

  • Ecosystem map of a typical agronomy project.
  • Ecosystem map developed by CABI, and featured by Kumu. This visualizes the current state and future vision of a geospatial platform, and was part of an investment on climate-smart landscapes for promoting sustainability of Pacific Island agricultural systems.

6) The document created from all the activities under Step 2 is meant to be a live document. As the investment develops and more information becomes available, the project lead should continue to update it and share it with their Investment Program Officer (PO) and relevant partners. Updating your worksheet gives you the opportunity to assess the new impacts and make changes to your project plans.

©Gates Archive/Mansi Midha ©Gates Archive/Mansi Midha

Every investment project is unique

The application of the six steps will vary accordingly. To provide examples that align with your project, common characteristics of AgDev investments were researched and three ‘investment types’ were developed.

©Gates Archive/Alissa Everett

AgriConnect expected to encounter issues during data collection from data sources that are not FAIR. To overcome these challenges, it identified data blockers and levers that facilitate the access to necessary data. Where data is available, especially sensitive or proprietary data, AgriConnect will lead the generation of data sharing agreements to encourage data owners to share their data with AgriConnect, to ensure that the project maintains FAIR compliance, and to reassure data owners that their data will be protected.

 

AgriConnect decided to develop a comprehensive data ecosystem map.

 

 

©Gates Archive/Thomas Omondi

AgroThrive’s work includes access to credit and affordable financing options for agricultural inputs, infrastructure development (transportation and storage facilities), educational opportunities for smallholders, fostering of technical advancements, climate resilience, and land tenure security. Each of these should also be viewed through an intersectional lens, with special attention given to the inclusion of traditionally marginalized communities. It will also work with officials to increase the state’s implementation capacity by helping to improve government planning, accountability, delivery of services, and sector coordination.

 

AgroThrive decided to develop a comprehensive data ecosystem map.

©Gates Archive/Esther Mbabazi

NGBT’s work will involve both small and large data points, including (but not limited to) historical and current weather data, data on current crop yields and production, land use for agricultural purposes, and government data on the population involved in the production of the target crop.

 

To understand how agricultural data is collected, shared and utilized across the industry, NGBT decided to develop a comprehensive data ecosystem map.

 

Ecosystem mapping enabled Program Managers and grantees to home in on existing best practices that can be utilized in different geographies and sectors.

CABI International – the ACIAR case study

Learn more
Was this page helpful?
YesNo